3步教你打造有感情有温度的私域社群

今天,我们从私域社群内容出发,根据精准引流、用户标签、内容运营3个方面,手把手教你打造有感情有温度的私域社群。

1
精准引流

公域流量是私域流量的基础,私域运营是需要源源不断的公域流量或者用户来补充。如果只执着于运营现有的私域用户,用户会因为留存问题而让私域流量池枯竭。

一个完善的“公域+私域”的全域增长最终体现的结果。所以品牌需要用公域的增量,协同好线上线下渠道源源不断的给私域供应流量。

品牌在公域进行宣传时都是从曝光度与认知度出发去触达用户,品牌除了通过线上的电商、自媒体等公域平台引流,还能通过线下渠道引流到私域中。

品牌调研

调研数据可以通过品牌自有渠道来分析,比如官方自有渠道、线上主流电商平台、直播渠道、新媒体渠道、线下门店渠道。

实操:3步教你打造有感情有温度的私域社群

加粉方式需要根据品牌自身情况,分析目标用户需求从而确定诱饵。诱饵的表现形式可以是产品、服务、优惠等。诱饵应该遵循的3个原则:用户真实想要的、与品牌定位或者企业息息相关的以及真实可以提供的。

诱饵还必须具备一个最核心的条件:抓住用户注意力。因此无论是实体产品、虚拟产品、或者服务,我们需要分析怎样的福利才能打动目标用户,要能击中用户痛点的诱饵才能为下一步转化做准备。

加粉的话术同样重要,一个好的文案能让用户更加了解品牌,从而产生信任感,文案话术需要准备多个版本,不定期进行测试效果,以便在不同的场景中使用:

“宝宝是购买过我们XXX产品的吧?有一份消费礼包待领取!快通过我的企业微信领取吧”

“你的国庆礼包已解锁”

“来领一下你的vip专属大礼包~”

“亲,我是你的XXX宠粉官呀,你的礼包还没领的哦,添加微信领一下吧,过期失效喔”

2
用户标签

用户标签可以有很多种存在形式,可以是用户的自然属性,可以是对用户交易、资产数据的统计指标,也可以是基于某些规则,总结出的一些分层。无论是哪种形式,都是对用户的某个维度特征做描述与刻画,让使用者能快速获取信息。

用户标签的应用主要有四种场景:

用户特征洞察:首先是辅助分析洞察,用户标签可以辅助业务人员快速获得用户的信息认知,发现显著特征,获得业务灵感。

增强数据分析:其次是丰富数据分析的维度,对业务数据做更深层的对比分析。分析洞察获得业务灵感后,标签可以辅助业务落地。

精细化运营:再次可以将用户群体切割成更细的粒度,使运营从粗放式到精细化,以多种运营触达手段,像短信、推送、活动、优惠券等等,对用户进行激活,达到事半功倍的效果。

数据产品应用:最后用户标签还可以作为数据产品的基础,例如个性化推荐系统、广告系统、CRM管理工作等。

搭建用户标签体系需要考虑到后期标签的维护和扩展,根据用户整个生命周期产生的数据,通过业务流程把数据串联在一起。

实操:3步教你打造有感情有温度的私域社群

整理了业务数据后,我们可以根据这些数据的属性进行分类组合形成标签,形成一个结构清晰,也可展示各标签之间关联的标签表,也为后续独立计算某个标签下的属性偏好或者权重提供方便。

根据数据的时效性来看,标签可以分为静态标签(长期不会改变,例如性别、生日、注册信息等)、动态标签(需要定时更新保证标签有效性,例如用户活跃情况、购买情况)。

从标签生成方式来看,也可分为事实标签、规则标签、预测标签。事实标签即从原始数据中提取,例如用户注册信息中提取用户性别、生日、注册手机号、注册城市等。

规则标签即没有直接对应数据,需要通过规则进行定义,通过计算来得出标签,例如流失用户、支付偏好等。预测标签即参考已有事实数据,来预测用户的偏好,例如根据用户历史的购买行为来预测其群体特性。

实操:3步教你打造有感情有温度的私域社群

3
社群内容策划

社群内容定位从四个方面分析:内容定位、行业分析、竞争分析、消费者分析。

内容定位

制定品牌内容传播规划,种草路径+内容输出,可持续性内容产出,即时性热点内容输出、内容传播矩阵。

根据对社群的定位来进行层级分解,梳理我们为了实现这个目的需要创建哪些内容。

1.社群的定位是什么?最终期望达到一个什么样的效果?

2.目前社群处于哪种状态?对应哪个阶段?对应的目标是什么?

3.根据目前社群所处阶段,我们应该针对性地建设哪些内容?

行业分析

根据品牌方所在行业领域、产品内容,前期整理出行业数据分析,总结行业痛点,形成数据报告。

实操:3步教你打造有感情有温度的私域社群

竞争分析

根据品牌方提供的项目资料,swot分析出与竞争者间的差异,形成数据报告。

实操:3步教你打造有感情有温度的私域社群

消费者分析

通过品牌方提供的官方渠道,分析不同端口用户的特点及喜好,了解消费者需求。

实操:3步教你打造有感情有温度的私域社群

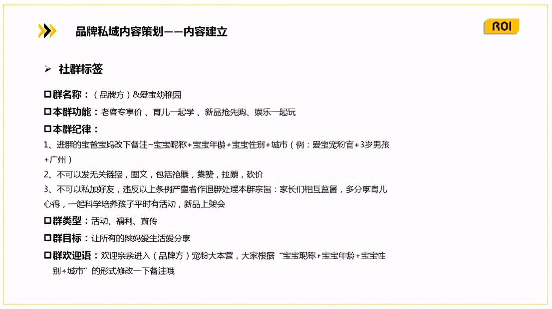
内容建立:

社群标签+社群人员+社群价值=社群内容

社群标签可以从以下几个方面确立:群名称、群功能、群纪律、群类型、群目标、群欢迎语。

实操:3步教你打造有感情有温度的私域社群

做社群,做营销,水军很重要,有人说话的社群,总比没人说话的社群要好上一百倍。他们可以引导每日群内的舆论走向、活跃社群氛围,并且利诱用户完成付费操作。

当群主发表一些话题,或者活动的时候,无人回应的时候,水军可以通过自己积极参与的态度,形成示范作用,或者一些言语,去强化及突出活动的价值,从而更好的带动他人。

当群尚处较活跃的状态时,水军作为群成员帮忙解答疑问,并且受到群主肯定,会起到榜样效应,让群内其他用户在后续遇到自身擅长的问题,也能积极热心的协助解答,从而让社群更具有互动性,也能培养为一个互帮互助的社群。

实操:3步教你打造有感情有温度的私域社群

在内容策划方面,直观地罗列日主题、周主题、月主题,可以避免主题出现重复的情况,也可以让清晰根据主题需要准备哪些对应的内容。内容形式多变,可以通过小程序、短视频、图片、论坛等形式发布。

实操:3步教你打造有感情有温度的私域社群

但内容不一定只是模板文案。在消费升级的浪潮之下,品牌的自我表达、高品质体验、社交互动和归属感等是赢取消费者心智的关键要素。这需要品牌回归消费者视角,与消费者从单次的买卖变成持续而长久的关系。

抢占流量对于品牌营销无可厚非,但更重要的是顺应流量背后的消费者心智与人性。

实操:3步教你打造有感情有温度的私域社群

社群运营流程:

社群组建:

邀请入群:用户扫码进入,群满员之后,自动新建群聊,会自动去重,水军的话需要重新邀请进入

群构成:群主(ip),水军2-3个,凑人数最好一个群有10个左右自己人,为了活动造势,群控使用,可以邀请组员或者内部人员个人微信进入

拉群方式:点对点群发

拉群利益点/时机:1.免单进群;2.折扣(比平时更加优惠)进群;3.活动节点进群

实操:3步教你打造有感情有温度的私域社群

IP自我介绍:

实操:3步教你打造有感情有温度的私域社群

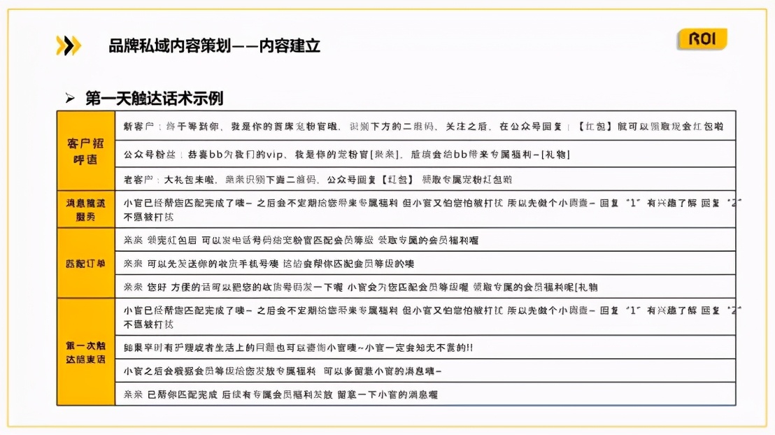
内容模板化:根据用户遗忘曲线规律去触达

温度:早晚安话术

提升:知识输出,如每天22:00-23:00【集美课堂】

粉丝地位:如心愿清单、活动需求、活动时间

营销变现:活动输出;心动优惠

养群活跃形式:话题、问答、节假日

实操:3步教你打造有感情有温度的私域社群
报价咨询